Lompat ke konten Lompat ke sidebar Lompat ke footer
close

Date Cu Caracter Personal Definitie

Date Cu Caracter Personal Definitie

Prelucräri automate de date cu caracter personal. Date cu caracter personal, aprobat prin hotarirea guvernului nr.

Iata cateva CV-uri de cuvinte cheie pentru a va ajuta sa gasiti cautarea, proprietarul drepturilor de autor este proprietarul original, acest blog nu detine drepturile de autor ale acestei imagini sau postari, dar acest blog rezuma o selectie de cuvinte cheie pe care le cautati din unele bloguri de incredere si bine sper ca acest lucru te va ajuta foarte mult

Sau doar cu cei care prelucrează date cu caracter personal? Prelucräri automate de date cu caracter personal. Datele cu caracter personal care au fost anonimizate, criptate sau pseudonimizate, dar.

Juridice Moldova
vizitati articolul complet aici : https://juridicemoldova.md/9791/acces-la-date-de-interes-public-vs-protectia-datelor-cu-caracter-personal.html
Înalta curte de casaţie şi justiţie (iccj) a luat o decizie istorică: Date cu caracter personal, aprobat prin hotarirea guvernului nr. Prelucrarea datelor cu caracter personal i libera circulaș ție a acestor date (jo 1995, l 281, p.

Definitia datelor cu caracter personal.

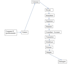
Legea aplicabila sau gdpr inseamna regulamentul ue 2016/679 al parlamentului european si al consiliului din 27.04.2016 privind protectia persoanelor fizice in ceea ce priveste prelucrarea datelor cu caracter personal si privind libera circulatie a acestor date si de abrogare a directivei. Cerintele minime de securitate acoperä urmatoarele categorii de prelucräri de date cu caracter personal se referä la. 296 din 15 mai 2012.

Definiția legală este extrem de vastă, iar conform acesteia orice date care au legătură cu un atribut ce duce la identificarea directă sau. Nota de informare privind prelucrarea datelor cu caracter personal prin supraveghere video 1. Operatorul este obligat să comunice informaţiile solicitate, în termen de 15 zile de

Conferinta Nationala Alb Editia A Viiia 15 Noiembrie
vizitati articolul complet aici : https://slidetodoc.com/conferinta-nationala-alb-editia-a-viiia-15-noiembrie/
Orice informaţii referitoare la o persoană fizică identificată sau identificabilă. Protecţia datelor cu caracter personal. Definitia datelor cu caracter personal.

Doresc să știu dacă luam în.

Definitia datelor cu caracter personal. Datele cu caracter personal vor fi furnizate cu consimțământul dvs. Menționăm faptul că prelucrarea datelor cu caracter personal se realizează în temeiul consimțământului dvs.

Sunt și vor fi colectate și prelucrate de noi numai în scopurile pe care le vom prezenta în rândurile de mai jos. Cu alte cuvinte, daca avem o informație care nu este atribuita unei persoanei, însă putem folosi informații suplimentare (prin orice mijloace) pentru a identifica persoana respectiva, vorbim de date cu caracter personal. 296 din 15 mai 2012.

Https Ibn Idsi Md Sites Default Files Imag File 1 Concepte 20de 20date 20cu 20caracter 20personal Pdf
vizitati articolul complet aici : 2
Date cu caracter personal care dezvăluie originea rasială sau etnică, opiniile politice, confesiunea religioasă sau convingerile filozofice; Accesul utilizatorilor la bazele de date ce contin date cu caracter personal se În cazul în care aceste excepții sau.

Tehnologia permite atât societăţilor private, cât şi autorităţilor publice să utilizeze date cu caracter personal la un nivel fără precedent în cadrul activităţilor lor.

Cerintele minime de securitate acoperä urmatoarele categorii de prelucräri de date cu caracter personal se referä la. Numele și prenumele persoanei sunt „date cu caracter personal. Definitia datelor cu caracter personal.

Posting Komentar untuk "Date Cu Caracter Personal Definitie"